Halal and Halal Certification
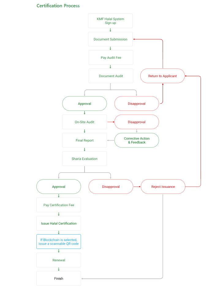
Certification Process

Required Documents
Halal Certification Fee Schedule
1Document Review
| Initial (1 year) | Renewal (3 years) | |
|---|---|---|
| Per item | 100,000 KRW | 300,000 KRW |
2Site Audit
Per factory
| Region | Initial (1 year) | Renewal (3 years) |
|---|---|---|
| Seoul | 300,000 KRW | 900,000 KRW |
| Gyeonggi | 400,000 KRW | 1,200,000 KRW |
| Chungcheong | 500,000 KRW | 1,500,000 KRW |
| Gangwon / Yeongnam / Honam | 600,000 KRW | 1,800,000 KRW |
| Jeju / Islands | 800,000 KRW | 2,400,000 KRW |
3Halal Certification
| Initial (1 year) | Renewal (3 years) | |
|---|---|---|
| Halal Certification | 600,000 KRW / item | 1,800,000 KRW / item |
4QR Blockchain Registration (OPTION)
| Fee | |
|---|---|
| Per item | 500,000 KRW |
Information registered on blockchain:
- Halal Certificate
- Product Information
- Product Photo, etc.
Consumers can instantly verify certification information registered on the blockchain by scanning the QR code on the product.
Halal Certification + QR Blockchain bundle
1,100,000 KRW / item (Initial (1 year))
5Additional / Reissue Fee
| Fee | |
|---|---|
| Per item | 30,000 KRW |
Applies to:
- Adding a distributor
- Product separation
- Reissuance
- Paper certificate issuance, etc.
KMF Halal Certified Companies
Korea Islamic Federation Sharia Committee Fatwa
Fatwa on the Usability of Probiotics Originating from Breast Milk
Meeting Date: March 27, 2023 (3rd meeting of 2023)
Agenda: Fatwa on the Halal certification of ingredients (probiotics) originating from breast milk
Decision: Ingredients (probiotics) originating from breast milk are considered Halal.
Fatwa on the Use of Alcohol-Contained Sanitizers, Disinfectants, and Thoracic Sticking Issues
Meeting Date: March 27, 2023 (3rd meeting of 2023)
Agenda 1: Fatwa on the Halal certification of alcohol (ethanol) contained in sanitizers and disinfectants (hand sanitizers, general disinfectants, etc.)
Agenda 2: Thoracic Sticking Issue
Decision 1: According to the basic principles of Sharia, consumption of alcohol (ethanol) in any quantity is not permitted, however, its use in sanitizers and disinfectants (hand sanitizers, general disinfectants, etc.) can be allowed.
Decision 2: The KMF Sharia Committee allows both methods of external Thoracic Sticking without peeling the chest skin and internal Thoracic Sticking after peeling the chest skin.
.png&w=256&q=75)



.png&w=640&q=75)